近日,英国365上市公司唐波院士团队在国际权威期刊《Angewandte Chemie International Edition》发表题为“A “Cocktail” Fluorescent Probe for Multi-ROS Imaging Unveils Ferroptosis-Driven Liver Fibrosis Development”的研究论文。365上市公司为第一完成单位,王慧副教授和硕士生王洪统为论文第一作者,唐波教授、李平教授、山东大学齐鲁医院唐越副研究员、王慧副教授为论文共同通讯作者。
肝纤维化是指当肝脏受到反复损伤时,肝脏的正常组织被过多的纤维组织替代,导致肝脏结构改变和功能损害。根据世界卫生组织报告,如果不及时干预,肝纤维化可能进一步发展为肝硬化、肝衰竭或肝癌,导致较高的死亡率。迄今为止,还没有用于直接靶向和逆转晚期肝纤维化的批准疗法被报道,因此研究肝纤维化发生的分子机制至关重要。在之前的研究中发现,铁死亡在肝纤维化发生发展中起促进还是抑制作用存在争议,为了解决这一问题,急需发展原位、实时成像的工具。

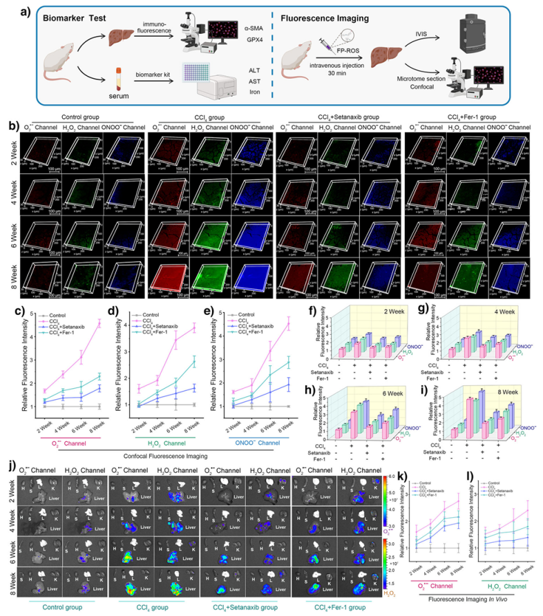
团队开发了一种新型多功能‘鸡尾酒’荧光探针FP-ROS。该探针能够高选择性且高灵敏度地成像O2•−(红色通道)、H2O2(绿色通道)和ONOO−(蓝色通道),且光谱区分良好。凭借其卓越的光学特性,FP-ROS成功应用于监测HSCs活化和肝纤维化小鼠模型中三种ROS的动态变化,证明了ROS作为连接铁死亡与肝纤维化的分子纽带的作用。通过整合转录组学和蛋白质组学分析的结果,阐明了NOX→ONOO−→GCLM(C46)→GSH→铁死亡→HSCs活化的信号通路,并验证了铁死亡在肝纤维化中的促纤维化作用。
该工作不仅利用探针FP-ROS系统研究了肝纤维化进展中ROS与铁死亡之间的分子网络,证明了肝纤维化中的铁死亡相关的致病机制,而且FP-ROS在未来的肝纤维化药物研发中有望作为有效的药物评价工具。